Business goals & BIA (Business Impact Analysis)
It might be from my own ignorance – but I have the impression that much of what is done in eCommerce is done on a belief on what is important for the user and/or the company. That most decisions regarding development are done on what the product owner feels are the most important – for reasons that might not be in line with what is most important, neither for the customer or for the company.
I have heard numerous statements like this
We must improve our compare function for customers, it’s horrible and we must fix it now
Now, I’m not saying the compare products function on your website isn’t important, but how do you know that?
How do you prioritize what development is most important? What will have the most impact and give you the most value?
It might seem like a hard question to answer, but it’s really simple. As almost always, we have to start on the top.
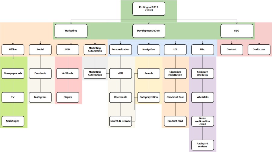
What are your company’s long-term goal? For example, your company might have a growth target a profit target and just to mix things up an efficiency target.
In 5 years you should have grown the revenue with 100 MUSD, increased the profit with 20USD and the efficiency is defined as how many % of your orders are electronic, by 5 years it should be 95%.

Break down those goals, separately, to a figure that relates to your part of the business and then by year. Given that the goal is that 95% of the orders should be electronic within 5 years in this example most of the growth will be in the eCommerce department. Let’s say that you come up with

In this example I am assuming that the digital marketing is included in the eCommerce team, it that is not the case – you first have to agree on how much each of the budget each department should contribute to. In my opinion they should be in the same department, simply because the digital marketing revenue is dependent on how the eCommerce site in how much revenue they produce. If the check-out isn’t working you could spend billions on AdWords and still have 0 sales.
I have also assumed that there already is a development budget and a marketing budget, if not it’s probably best to set that up first – and then reevaluate after you have done your BIA.
Then we break down each yearly goal into different areas. Include all areas you have up for discussion, the idea is that everything you have thought about doing this year should be included.

Divide the areas into specific activities or tasks.
Dividing up tasks and activities into areas isn’t necessary, but I feel that you get a better overview – and it’s easier to assign people to own the different areas rather than a bunch of tasks. But more on that later.
Now that we have a complete map of everything that is planned to do or on the wish-list – now it’s just a matter of setting a value and a cost to every task.

Every task should have a value of how much it contributes to one (or more) of the goals – if you can’t put a number on it – either it’s a new development that you need to estimate, which I cover some basics on how to do in another blog post– or it’s a useless task.

Note: The numbers are purely fictional
Simply subtract the cost to the value and voilá there is your prioritizing list – if you have more than one company goal and have different importance depending on the goal, you need to define how much less the other goals are worth to you – and multiply your values accordingly.
It’s an easy way to see which tasks that have the most value, both for the short term and for the long term goals, in revenue and in relative value to cost. If your budget is set, add that column and you can see which tasks you can fit into your budget.
For example, if you deem that effectivity is 20% less important than both revenue and profit, multiply all those values with 0,8
I haven’t gone in to detail how to measure the value of a function or your digital marketing – simply because it’s a big subject and it’s very different from company to company, from site to site and so on. I will try to cover as much as i can in other blog posts.
Measuring digital marketing – ridiculously simple, yet so often over complicated (comming soon)
Measuring functions on your eCommerce site – you have all the facts you need (comming soon)
Measuring the value of your webpage – is it worth anything if you don’t sell anything? (comming soon)
Why digital marketing should be separated from offline marketing (comming soon)